中国·3044永利集团(股份)有限公司-官方网站
首 页
学院概况
学院简介
学院领导
部门设置
党建思政
党建工作
党纪学习教育
主题教育
廉洁教育
3044永利集团集团
培训中心简介
培训动态
培训项目
典型案例
现场教学
联系我们
在职申硕
在线报名
公告通知
考试大纲
相关政策
快速链接
联系我们
自学考试
招生录取
专业介绍
教学教务
考籍学位
规章制度
文档下载
成人教育
招生录取
专业介绍
教学教务
学籍学位
规章制度
文档下载
其它项目
计算机等级考试
会计专技继续教育
会计考证培训
学生工作
风采展示
活动资讯
专题教育
分享+Share
事务办理
校友服务
学校网站
西财在线入口
站内搜索
在线报名
公告通知
考试大纲
相关政策
快速链接
联系我们
当前位置:
首 页
>
在职申硕
>
公告通知
>
正文
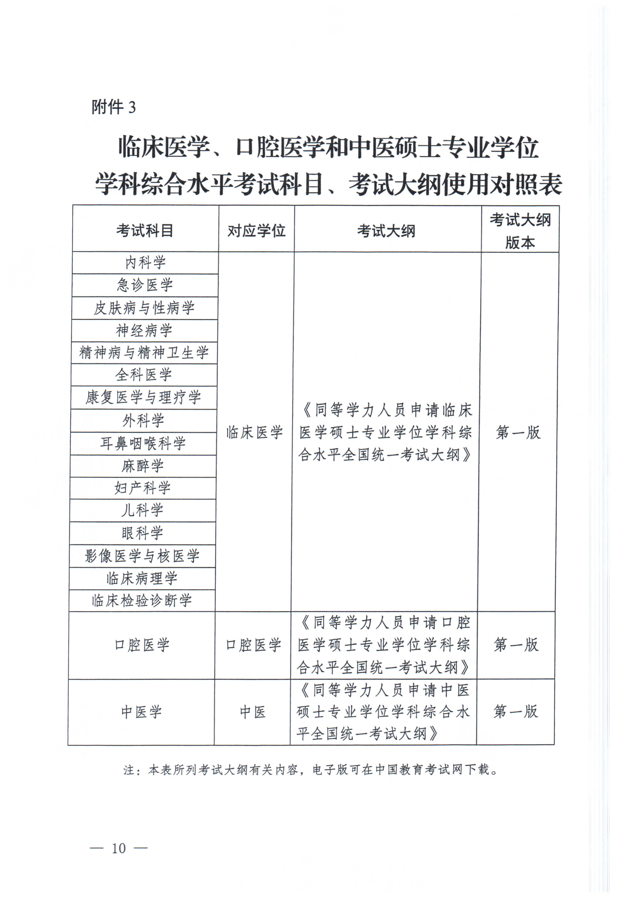
学位办【2026】1号-关于做好2026年同等学力人员申请硕士学位外国语水平和学科综合水平全国统一考试工作的通知
发布时间:2026年02月02日 20:40
阅读次数:
培训业务咨询
028-87352828
028-87356858
学历教育业务咨询
招生:028-87355127
招生:028-87352005
其他:028-87352596
投诉与建议信箱
jxjy@swufe.edu.cn
地址:成都市青羊区光华村街55号 版权所有:中国·3044永利集团(股份)有限公司-官方网站 | 蜀ICP备05006386号-4